May 19, 2026  
2026-2027 Catalog 
    
2026-2027 Catalog

Engineering, Associate of Science


Return to {$returnto_text} Return to: Academic Programs (departments)

The Associate’s Degree in Engineering at Raritan Valley Community College is a strong and successful program designed to fully prepare students for transfer into bachelor’s degree programs in engineering at four-year colleges and universities.

Students of the AS Engineering program transfer and graduate from leading engineering institutions throughout the country such as: Rutgers, NJIT, Stevens Institute of Technology, The College of NJ, Cornell, Rensselaer Polytechnic Institute,  Virginia Tech, Wentworth Institute of Technology at Boston, SUNY Maritime, West Virginia University, University of Minnesota, Rochester Institute of Technology, Clemson University and more.

To explore job descriptions and opportunities in engineering, you can visit Career Coach @ RVCC or the following sites http://www.careercornerstone.org/engineering/engineering.htm and http://www.bls.gov/ooh/

While students who intend to transfer to a NJ college or university can further investigate how the program tracks transfer to those institutions using the site NJTransfer.org, they are also strongly encouraged to meet with an advisor to discuss their plan of study as well as the transfer plan to the institution of their choice.

This program has a core engineering curriculum and the following tracks related to major areas of study:

  • Biomedical
  • Chemical
  • Civil/Environmental
  • Electrical/Computer
  • Industrial
  • Mechanical/Aeronautical
  • Packaging

Graduates will be able to:

  • interpret and apply the fundamental principles of engineering as the basis to solve engineering problems
  • apply systematic and structured engineering problem solving methods and critical thinking to solve engineering problems
  • use the computer as a tool to aid in the solution of engineering problems
  • communicate effectively verbally and/or in writing

 
Raritan Valley Community College Associate of Arts (AA) and Associate of Science (AS) degree programs are designed to comply with the New Jersey Community Colleges General Education Foundation which supports transfer of courses to NJ Public four-year colleges and universities.  Students who intend to transfer to a NJ college or university can further improve the transfer of courses by using the Recommended Transfer Program (RTP) feature in NJTransfer.org.

 

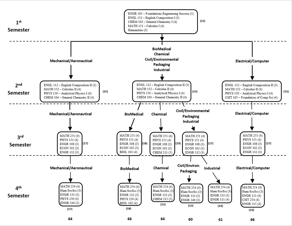
Curriculum – A.S. Degree


 

Engineering Flow Chart


.

Plus Choose One Track:


Mechanical/Aeronautical:


BioMedical, Chemical, Civil/Environmental, Packaging and Industrial:


Electrical/Computer:


Plus Choose One Track:


Mechanical/Aeronautical, Civil/Environmental, Packaging, Industrial and Electrical/Computer:


BioMedical:


Fourth Semester (13-19 credits)


Plus Choose One Track:


Total Credits 60-66


1 Select a course from the appropriate category of the General Education  list.

2 PHYS 151 Analytical Physics II  and PHYS 250 Analytical Physics III  can be taken in any sequence after completing PHYS 150 Analytical Physics I . However, it is important to note that PHYS 151 Analytical Physics II is a prerequisite for ENGR 111 Introduction to Circuit Analysis  , hence these two courses cannot be taken in the same semester.

3 To enroll in ECON 102 Microeconomics , students need to obtain a prerequisite waiver from the Business & Public Service Department or from an Advisor.

4 Any college-level course

NOTE: It is strongly recommended that students take ENGR 105 Foundations of Engineering Success  as soon as they enroll into the Engineering Program.

NOTE: Students are advised to check with their transfer institution about required summer courses to gain full junior status. 

NOTE: Students who need to take a sequence (two courses) of Biology and/or Chemistry for completing their 4-year degree are advised to take both of them at the same institution.

Return to {$returnto_text} Return to: Academic Programs (departments)